当前位置: 首页 > 招聘信息
上传日期: 2026年05月01日 来源: 人力资源部
一、学校概况
四川科技职业学院成立于2006年,是经教育部备案、四川省人民政府批准的是一所特色鲜明、兼具应用型与创新特质的全日制高等院校。学校扎根国家级新区——天府新区,汲取国内外知名职业大学在专业设置与办学模式上的先进经验,主动契合国家科教兴国战略的时代要求,牢牢把握成渝地区双城经济圈建设与天府新区蓬勃发展所带来的双重历史机遇,全力朝着国内一流、国际知名的职业技术大学目标迈进。
学校现有两大校区,校园占地面积3000余亩,总建筑面积140余万平方米,教学科研仪器设备总值4亿元,图书馆藏书150余万册。现有教职工1000余人,全日制在校生2万余人。
学校紧扣国家重点产业布局与四川省现代化产业体系建设需求,开设全日制专科招生专业及专业方向90余个。聚焦新质生产力发展要求,学校重点打造智能信息学部、智能制造学部、经济管理学部、教育艺体学部四大核心学部和智慧医药健康学院,并依托战略性新兴产业发展需求,构建起人工智能、电子信息、装备制造、先进材料、能源低空、医药健康、财经商贸等23个优势专业群,形成“学部引领、产业需求导向”的专业建设格局,实现教育供给与产业需求的深度适配。
从“产教融合”迈向“生态共建”,学校以开放包容的姿态积极拥抱产业变革浪潮,积极构建“产学研创用金”一体化全方位育人体系,扎实推进校企校地多元合作和产教深度融合。先后与华为、科大讯飞、小米、智元机器人、新大陆科技、施耐德电气、立讯精密、中国联通、中国中车、中国石化、比亚迪、海康威视、特斯拉、沃尔沃、长安汽车、京东、西部战区总医院等行业头部企业校企合作、共建产业学院,开设人才培养订单班,实现了专业集群与产业集群的精准对接。

二、基本要求
(一)应聘者应同时具备以下条件:
1.热爱社会主义祖国,拥护中华人民共和国宪法,拥护中国共产党,遵纪守法,品行端正,有良好的职业道德和师德师风,爱岗敬业,事业心和责任感强。
2.全日制硕士研究生及以上的毕业生(部分紧缺人才、领军性人才和正高人才可降低学历要求),并按规定学制如期取得毕业证和学位证书。
3.专业对口,有企业工作经验优先。
4.热爱教育行业,热爱职业教育、热爱学生工作,有高校教师资格优先。
5.品学兼优、身心健康,心理测评和体检合格,能正常履行招聘岗位职责。
(二)有下列情况之一者,不得应聘:
1.曾受过各类刑事处罚或正接受刑事处罚的;或有违法违纪行为正接受审查的;或尚未解除党纪政纪处分的。
2.曾被开除公职的。
3.有违反师德师风或有关规定不适宜的。
4.入职后因个人原因导致学校无法为其缴纳社保的。
三、招聘岗位
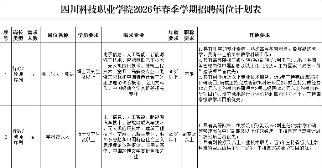
(一)高层次人才/学科带头人:
.jpg)
(二)职能部门岗位:
.jpg)
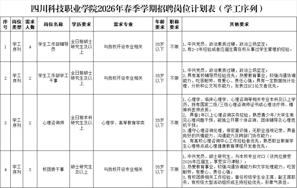
(三)学生工作部岗位:
.jpg)
(四)专任教师岗位:
.jpg)
四、福利待遇
1.提供在同类高校中具有竞争力的待遇水平。常规岗位招聘,行政岗位、辅导员岗位综合年薪7-10万,专任教师岗位综合年薪8-15万。博士、专业带头人等学校需要的高层次人才,待遇实行“一人一策”模式定薪,包含安家费、绩效奖金、科研经费等激励薪资,综合年薪20-100万。紧缺专业、特别优秀的人才在上述参考标准基础上可适当提高。
2.学校为教职工建立完善的福利保障政策,购买“五险一金”。
3.提供国内外带薪培训、在校培训机会、继续教育、职务轮岗机会。
4.提供每年健康体检、各类工会活动与节假日福利、校车、餐补等。
5.提供校内免费教师公寓、以及符合岗位要求的办公条件、科研条件。
五、招聘流程
1.有意应聘我校人员,将“个人简历”及《应聘人员信息登记表》(见附件:四川科技职业学院应聘人员登记表.xlsx)以“应聘岗位+姓名+毕业学校+专业”命名投递到对应邮箱:
> 校级/院级管理岗位、高层次人才/学科带头人、职能部门岗位请投递:ckhr2025@163.com,联系人:陈老师 028-35035927;
> 辅导员、各学部/学院专任教师及其他岗位请投递:scstc198@126.com,联系人:郭老师,电话028-37390290。
2.学校组织对应聘人员进行资格初审,请应聘人员仔细对照岗位条件报名。
3.初审符合条件者,学校将通过电话或信息通知来校进行统一资格复审及考核,资格复审需提供以下资料(身份证原件、最高学历学位证原件、原单位离职证明、各类荣誉证书原件及复印件、专业技术职称证书原件及复印件、任职证明原件等)。
4.学校根据不同岗位类别和要求进行分类考核。面试、面试+笔试、面试+试讲等考核方式。
5.用人部门将根据考核结果确定拟录用人员名单,提交校理事会、党委及行政研究后,发布入职通知书,候选人提交入职材料,材料齐备经审核后办理相关入职手续。
1.jpg)
校级/院级管理岗位、高层次人才/学科带头人、职能部门岗位请投递:ckhr2025@163.com
联系电话:028-35035927
辅导员、各学部/学院专任教师及其他岗位请投递:scstc198@126.com
联系电话:028-37390290
| 学校地址: | 四川省天府新区视高经济开发区花海大道大学路1号 四川省环天府新区天府大道陵州大学城1号 |
© 2023 All Rights Reserved. 蜀ICP备18005196号-3